Blog Post
From “I Watched” to “I Understand”: Supercharging the Feynman Technique with AI
Table of Contents
- Introduction: Stuck in the Illusion of Ability?
- The Four Pillars of the Feynman Technique
- Why the Technique Breaks Down with Video Learning
- BibiGPT: Your AI-Powered Feynman Engine
- From Learner to Knowledge Architect
- Conclusion
Introduction: Stuck in the Illusion of Ability?
Ever finish a tutorial thinking, “Got it,” only to freeze when you try it yourself? That false confidence is the illusion of ability—the trap of passive learning.
Nobel laureate Richard Feynman put it bluntly: “If you can’t explain it simply, you don’t understand it well enough.”
Real learning requires active output and simplification. This guide shows how to marry the Feynman Technique with BibiGPT so you truly absorb video knowledge—10× faster.
Why Watching Feels Productive—but Isn’t
Video production excels at keeping us comfortable: polished storytelling, music, and visuals lull us into believing we’ve learned. But passive intake rarely translates to application. Without structured output, the first real-world challenge leaves us blank.

The Four Pillars of the Feynman Technique
- Learn – Choose a concept to master.
- Teach – Explain it to someone else using plain language.
- Identify gaps – Where you stumble indicates missing understanding.
- Simplify – Refine your explanation until it becomes intuitive.
Why It’s Hard to Apply to Video
Video locks information in a linear timeline. Before you can “teach,” you must manually extract knowledge from scattered timestamps—a draining process of pausing, rewinding, and transcribing. Most learners give up before they even begin.
We need a key to unlock video content into structured knowledge before we can run the Feynman playbook. That key is BibiGPT.
BibiGPT: Your AI-Powered Feynman Engine
BibiGPT doesn’t think for you—it removes friction, so you can dedicate energy to understanding and simplification.
Steps 1 & 2: Learn + Teach (BibiGPT drafts the first pass)
Feed BibiGPT any link (YouTube, Bilibili, Douyin, Twitter, podcasts) or local file and it produces:
- Structured summaries—complete with bullet points, insights, and knowledge labels. Think of it as a “teacher’s draft” that jump-starts your explanation.
- Article view—transforms spoken content into a polished, readable essay for easier teaching.


Step 3: Identify Gaps (Spot and fix swiftly)
When you hit a confusing concept:
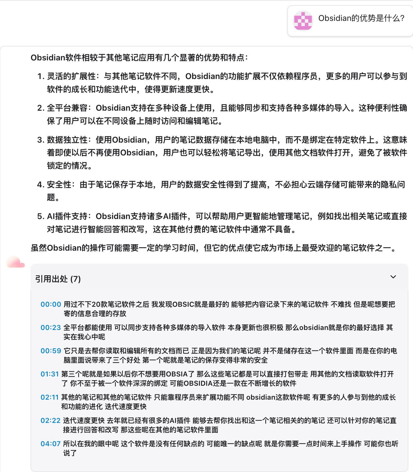
- AI Chat – Ask follow-up questions right inside the summary: “What is Obsidian, and how is it different from Word?” BibiGPT answers using video context, acting like an on-demand mentor.

- Clickable transcripts & chapters – Every highlight and summary includes timestamps. Jump back to the exact moment for immediate review.

Step 4: Simplify (Build your own model)
After closing knowledge gaps:
- Mind maps – Generate Markmap or XMind diagrams to visualize structure and relationships at a glance.

- Editable notes – Rewrite the AI draft in your own words, pruning and rearranging until the explanation is effortless.

From Learner to Knowledge Architect
Ready to turn insights into a second brain?
- One-click exports – Send summaries, notes, and transcripts to Notion, Obsidian, Readwise, Logseq, Roam Research, and more.
- Custom prompts – Build specialized workflows, from Socratic questioning to meeting minutes.
- Advanced output – Create infographics (“One Picture, Thousand Words”), dynamic websites, or interactive exercises.


The goal? Transform every video into a reinforced building block in your knowledge system.
Conclusion
Learning has never been easy—but with a solid method (Feynman) and high-leverage tools (BibiGPT), you can automate the repetitive grunt work and focus on thinking, understanding, and creating.
Don’t stop at “I watched it.” Use BibiGPT to power your Feynman workflow and turn videos into durable expertise.
Want to push retention even further? Pair this with our BibiGPT + Anki Workflow for AI-Powered Memory and engrain knowledge through spaced repetition.
Start your AI-assisted learning journey today at https://bibigpt.co. Whether you’re a student, professional, or lifelong learner, BibiGPT helps you leap from “watched” to “understood.”